Better Stack vs Datadog: A Complete Comparison for 2026
Paying too much for Datadog? Wondering if you actually need everything it charges you for?
Better Stack covers the same ground (APM, log management, infrastructure monitoring, error tracking, incident management, and status pages) at 95% less than Datadog for equivalent coverage. It uses eBPF auto-instrumentation to capture logs, metrics, and distributed traces without touching your code. Datadog has more integrations (750+), code-level profiling, and a mature Cloud SIEM, but its per-host, per-feature, and cardinality-based pricing regularly produces bills that rival infrastructure costs.
If you want predictable costs and zero-code instrumentation, Better Stack is the stronger pick. If you need FedRAMP or HIPAA compliance, code-level CPU profiling, or a dedicated Cloud SIEM, Datadog still has the edge in those specific areas. This comparison covers both honestly so you can decide.
Quick comparison at a glance
| Category | Better Stack | Datadog |
|---|---|---|
| Deployment Time | Hours (eBPF auto-instrumentation) | Days to weeks (manual per service) |
| Instrumentation | Zero code changes | Manual SDK integration required |
| Architecture | Unified (logs, metrics, traces together) | Siloed (separate product per type) |
| Query Language | SQL + PromQL (universal) | Different per product |
| Pricing Model | Data volume + responders | Per-host + per-feature + cardinality |
| OpenTelemetry | Native, no premium charges | Charged as expensive "custom metrics" |
| Integrations | 100+ covering all major stacks: MCP, OpenTelemetry, Vector, Prometheus, Kubernetes, Docker, PostgreSQL, MySQL, Redis, MongoDB, Nginx, and more | 750+ across all products |
| Enterprise Ready | SOC 2 Type II, GDPR compliant | SOC 2, GDPR, HIPAA, FedRAMP |
Platform architecture
Better Stack uses a unified architecture: one collector, one storage layer, one query language for logs, metrics, and traces. Datadog uses a multi-product architecture: separate backends for Infrastructure, APM, Logs, RUM, and Synthetics, each with its own interface, query language, and billing dimension. Why does that distinction matter? Because when an incident fires at 3am, the number of products you have to navigate directly determines how long it takes to find the cause.
Better Stack: unified architecture
Better Stack's architecture is built on three core principles: eBPF-based auto-instrumentation, OpenTelemetry-native data collection, and unified storage. To see how this works in practice, watch how the Better Stack collector automatically discovers services and begins capturing telemetry data without any code changes:
eBPF collector operates at the kernel level, capturing traces, logs, and metrics without application code changes. As you saw in the video, deploying to Kubernetes means the collector automatically discovers services, instruments database queries (PostgreSQL, MySQL, Redis, MongoDB), and builds distributed traces—all without touching code.
Unified storage treats logs, metrics, and traces as wide events in the same data warehouse. Query everything with SQL or PromQL—no switching between query languages or products. All ingested data is immediately searchable with no indexing fees.
Single interface shows service maps, logs, metrics, and traces together. When an alert fires, all relevant context appears in one view—no navigating between Infrastructure, APM, and Logs products.
Datadog: multi-product architecture
Agent-based collection requires deploying agents to every host and instrumenting applications with language-specific SDKs. Each microservice needs manual SDK integration, version management, and sampling configuration to control costs.
Separate backends exist for Infrastructure, APM, Logs, RUM, and Synthetics. Each has its own storage, retention policies, query interface, and billing dimensions. Correlating logs with traces requires switching products and manually connecting data.
Product-specific interfaces mean investigating an issue involves: checking APM traces, switching to Infrastructure for host metrics, jumping to Logs for error messages, then checking RUM for user impact. Each transition involves reorienting to different interfaces.
| Architecture aspect | Better Stack | Datadog |
|---|---|---|
| Data Collection | eBPF (kernel-level, zero code) | Agent + SDK per service |
| Storage Model | Unified warehouse (all telemetry together) | Separate backends per product |
| Query Language | SQL + PromQL (universal) | Different syntax per product |
| Investigation Flow | Single interface, all context visible | Switch between 4+ products |
| Data Ownership | Host in your S3 bucket (optional) | Datadog-hosted only |
| Time to First Insights | Minutes after deployment | Days to weeks after instrumentation |
| OpenTelemetry Support | First-class native | Supported but charged as premium |
Pricing comparison
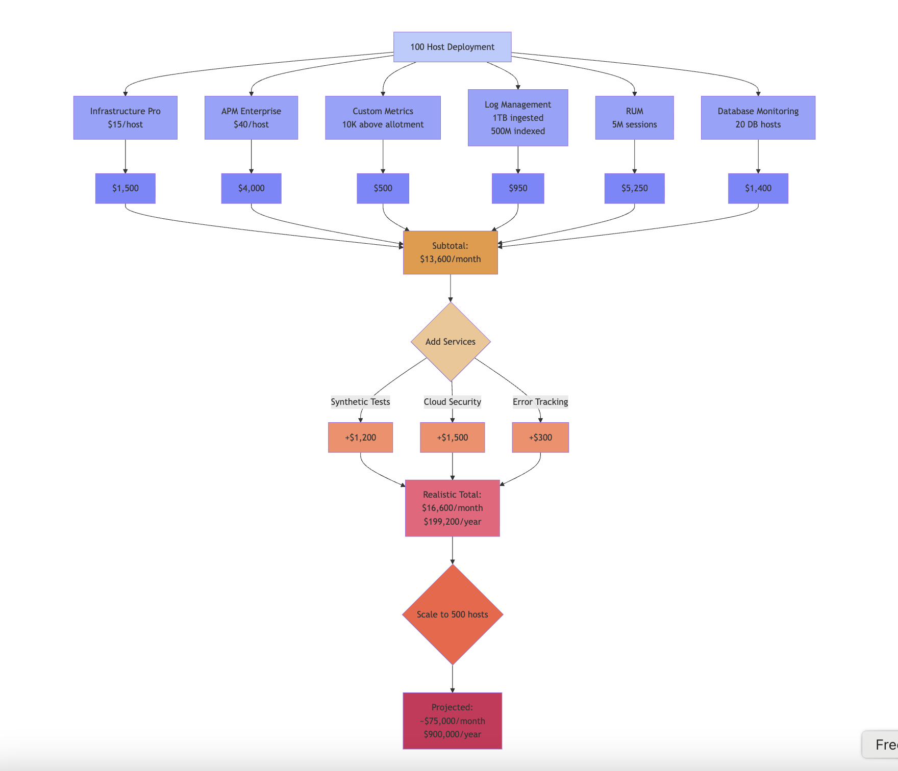
Better Stack pricing is volume-based: you pay for GB ingested and GB stored, regardless of host count, cardinality, or which features you use. Datadog pricing is multidimensional: you pay per host, per feature module (APM, RUM, Logs), per indexed log event, per custom metric, and per container overage. The same 100-host deployment costs approximately $791/month on Better Stack versus $8,470/month on Datadog.
Better Stack: transparent & predictable
Better Stack charges based on actual data volume with no hidden multipliers. The pricing formula is simple: data volume plus responders plus monitors.
Pricing structure:
- Logs: $0.10/GB ingestion + $0.05/GB/month retention (all searchable)
- Traces: $0.10/GB ingestion + $0.05/GB/month retention (no span indexing)
- Metrics: $0.50/GB/month (no cardinality penalties)
- Error tracking: $0.000050 per exception
- Responders: $29/month (unlimited phone/SMS)
- Monitors: $0.21/month each
100-host deployment example: $791/month
- Telemetry (2.5TB/month): $375
- 5 Responders: $145
- 100 Monitors: $21
- Error tracking (5M exceptions): $250
No cardinality penalties, no high-water mark billing, no indexing fees. Costs scale linearly with actual usage.
Datadog: complex & variable
Datadog uses multi-dimensional pricing across hosts, features, and usage patterns. The formula combines per-host fees, cardinality-based custom metrics, log indexing, and various usage charges.
Pricing structure:
- Infrastructure: $15-23/host/month
- APM: $31-40/host/month additional
- Logs: $0.10/GB ingestion + $1.70 per million events for indexing
- Custom metrics: $5 per 100 metrics/month (all OpenTelemetry metrics count)
- Containers: $0.002/hour beyond allotments
- RUM: $0.15 per 1,000 sessions (Measure) + $3 per 1,000 sessions (Investigate)
- Error tracking: $25/month base + tiered per 1,000 errors
100-host deployment example: $8,470/month
- Infrastructure: $1,500
- APM: $3,100
- Logs (20% indexed): $720
- Custom metrics: $1,200
- Container overages: $450
- RUM: $1,500
Hidden cost multipliers:
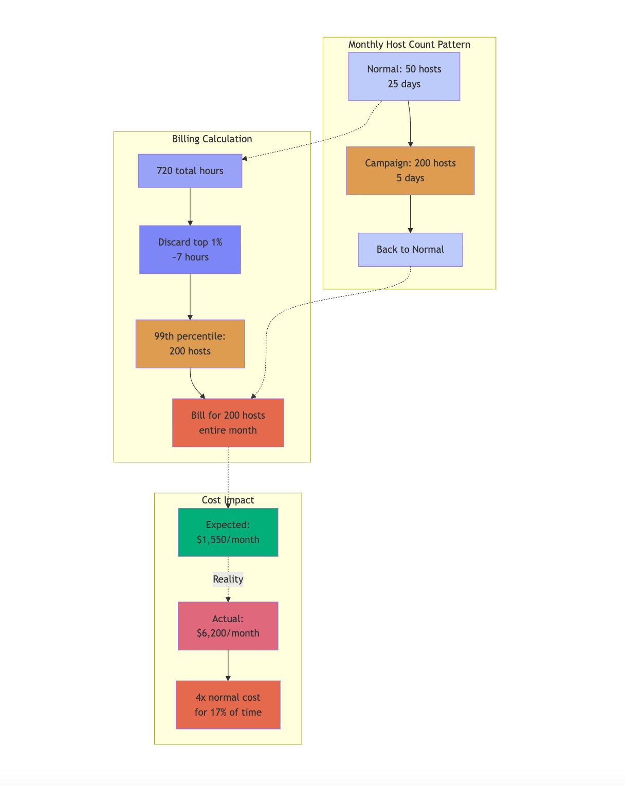
High-water mark billing: Pay for peak host count all month. A 5-day traffic spike requiring 200 hosts bills you for 200 hosts for the entire month, even though you only needed that capacity for 17% of the time. Have you ever received a Datadog bill after a traffic spike and wondered why the number was so much higher than expected? This is usually why.
Cardinality explosions: A single metric with high-cardinality tags can generate massive bills. Adding customer_id as a tag creates thousands of unique time series, turning a simple metric into $75,000/month charges.
Cost accumulation: As you add products (APM, RUM, Database Monitoring, Security), costs compound non-linearly. Each product makes sense individually, but the cumulative effect creates bills that grow faster than infrastructure.
Cost comparison: 3-year TCO
For a 100-host deployment over 3 years:
| Category | Better Stack | Datadog |
|---|---|---|
| Platform (logs, metrics, traces) | $33,600 | $126,000 |
| APM/Tracing | Included | $111,600 |
| Error tracking | $9,000 | $18,000+ |
| Incident management | $5,220 | $21,600 (PagerDuty) |
| Engineering overhead | $0 | $60,000 |
| Total | $47,820 | $427,200 |
Better Stack saves $379,380 (89%) over three years with predictable, volume-based pricing. What would your engineering team do with an extra $379,000?
Application performance monitoring
The core difference here is instrumentation. Better Stack APM is eBPF-based: it captures traces at the kernel level without SDK installation, code changes, or per-service configuration. Datadog APM is agent-based: it requires language-specific tracing libraries (ddtrace for Python, dd-trace-go for Go, dd-trace-java for Java) installed in each service, with per-language environment variable configuration and sampling decisions to control span indexing costs.
Better Stack: eBPF-based APM
Better Stack's APM uses eBPF to capture traces automatically, no code changes required. Here's how it visualizes and analyzes distributed traces:
Deploy the collector to Kubernetes or Docker, and HTTP/gRPC traffic between services is captured immediately. Database queries to PostgreSQL, MySQL, Redis, and MongoDB are traced automatically.
Frontend-to-backend correlation connects what users experience in the browser with what's happening in your backend services. When a page load is slow, you can trace it from the frontend request all the way through your microservices and database calls in one view, without switching products or manually stitching context together.
OpenTelemetry-native, zero lock-in. Better Stack treats OpenTelemetry as a first-class citizen, not an add-on. Your traces use the OTel format natively, which means you own your data and your instrumentation. If you ever want to send traces elsewhere, you change a configuration line, not your codebase. No proprietary agents, no SDK lock-in, no migration tax. How much would it cost your team to migrate away from Datadog's proprietary agents today? That's the lock-in tax accumulating every month you stay.
Better Stack's APM is production-ready whether you're running microservices on Kubernetes or Docker. The zero-code approach is especially useful in polyglot environments (Python, Go, Java, Ruby, Node.js running side by side) where maintaining separate SDK versions across languages adds real maintenance overhead.
Datadog: agent-based APM with deep profiling
Datadog APM requires installing tracing libraries in each service and configuring environment variables per language. The tradeoff for this manual work is real: Datadog's code-level profiling shows exactly which functions consume CPU and where memory allocations occur, something eBPF can't match at that depth.
Proprietary agent, proprietary lock-in. Datadog supports OpenTelemetry, but OpenTelemetry data gets charged as "custom metrics", which means you pay a premium for using the open standard. In practice, you'll likely end up on Datadog's proprietary SDKs and agents to avoid the extra cost, which makes migration harder down the line. Your observability data ends up in Datadog's format, on Datadog's infrastructure, queryable only through Datadog's interfaces.
Frontend-to-backend correlation exists within Datadog's platform (RUM sessions connect to APM traces) but it requires both RUM and APM to be fully instrumented and configured. The correlation works well once set up, but the setup itself spans multiple products, each with its own billing dimension.
Sampling controls help manage costs through head-based and tail-based sampling, but this introduces decisions Better Stack avoids. Configure rates too aggressively and you'll miss the traces you actually need during incidents.
Key limitations: Manual SDK instrumentation per service, ongoing library version management, sampling required for cost control, and multiple pricing dimensions (per-host + ingestion + indexing) that contrast with Better Stack's simple per-GB pricing.
Is your team spending time managing tracing libraries across services instead of shipping features? That's a good indicator that eBPF-based instrumentation would remove real overhead.
| APM Feature | Better Stack | Datadog |
|---|---|---|
| Instrumentation | eBPF (zero code changes) | SDK per service (manual) |
| Database Tracing | Automatic (Postgres, MySQL, Redis, Mongo) | Requires setup per database |
| Frontend-to-Backend | Unified view, no product switching | RUM + APM correlation (both required) |
| OpenTelemetry | Native, included, no lock-in | Supported but charged as premium |
| Agent Type | Open standard (OTel) | Proprietary Datadog agent |
| Data Portability | Full (OTel format, your data) | Limited (Datadog-hosted format) |
| Code-level Profiling | Network-level only | Yes, deep profiling available |
Log management
The key difference comes down to searchability. Better Stack indexes 100% of ingested logs and makes them searchable immediately via SQL or PromQL. Datadog uses a two-tier model: logs are either indexed (searchable, expensive) or archived (stored, unsearchable until rehydrated). Most teams index 10-20% of logs to control costs, which means 80-90% of logs are unavailable during incidents. How many times have you been in the middle of an incident and realized the logs you needed weren't indexed?
Better Stack: unified log management
Better Stack logs treats all logs as structured data stored alongside metrics and traces. All ingested logs are immediately searchable—no indexing fees, no choosing which logs to make searchable. Watch how Better Stack's Live Tail provides real-time log streaming with powerful filtering capabilities:
SQL querying provides familiar syntax:
The SQL syntax shown above isn't just for querying—you can also use it to build visual charts and dashboards. Here's how to transform log queries into charts:
For frequently used queries and filters, Better Stack lets you save them as presets so you can quickly access common views. Watch how presets streamline your log analysis workflow:
Pricing transparency: $0.10/GB ingestion + $0.05/GB/month retention. A service producing 100GB monthly costs $10 ingestion + $5 retention = $15 total. The same 100GB in Datadog costs $10 ingestion + $170 indexing (at $1.70 per million events), a 10x difference.
Datadog: two-tier log architecture
Datadog separates logs into "indexed" (searchable) and "archived" (stored but unsearchable). Teams must decide upfront which logs matter, typically indexing only 10-20% to control costs. During incidents, 80-90% of your logs sit in archives requiring hours to rehydrate before searching.
The platform offers log patterns, ML-based clustering, and sophisticated pipelines for parsing and enrichment. However, these features require significant configuration effort and don't solve the core problem: most logs aren't searchable when you need them.
Indexing costs ($1.70 per million events) escalate quickly, forcing you to spend time optimizing indexes instead of investigating issues. The multi-dimensional pricing (ingestion + indexing + retention) creates billing surprises that Better Stack's simple per-GB model eliminates.
| Log Management | Better Stack | Datadog |
|---|---|---|
| Pricing Model | Data volume based | Ingestion + indexing fees |
| Searchability | 100% of ingested logs | Typically 10-20% (cost control) |
| Query Language | SQL + PromQL | Custom DSL |
| Indexing Decision | Automatic (all logs) | Manual (choose what to index) |
| Trace Correlation | Automatic | Requires configuration |
Infrastructure monitoring
If you've ever accidentally created a cardinality explosion in Datadog, you know how this works: add a high-cardinality tag like customer_id to a metric and your bill multiplies overnight. That's because Datadog charges per unique metric combination at $0.05/month. In Better Stack, cardinality has no pricing impact: costs are based on data volume only, regardless of how many unique tag combinations exist.
Better Stack: no cardinality penalties
Better Stack metrics charges based on data volume, not unique metric combinations. Add tags freely for granular analysis—no cardinality anxiety. Prometheus-compatible, supporting full PromQL queries. Watch how Better Stack makes building metrics dashboards straightforward:
If you are already familiar with Prometheus, Better Stack offers native PromQL support. Here's how to build charts using PromQL syntax:
And if you prefer a visual approach over writing queries, Better Stack also provides a drag-and-drop chart builder:
Example metric that's expensive in Datadog but cheap in Better Stack:
With 100 endpoints × 5 regions × 3 tiers = 1,500 unique time series. Datadog charges per combination. Better Stack charges for storage size regardless of cardinality.
Understanding cardinality is still useful even with Better Stack's flat pricing. Here's how to optimize metrics by managing cardinality for better query performance:
Datadog: metrics with cardinality costs
Datadog provides extensive monitoring with 400+ integrations that automatically collect metrics from virtually any technology. The base Infrastructure plan ($15-23/host/month) includes around 200 metrics per host from standard integrations.
Custom metrics cost $0.05 per metric per month, charged per unique combination of metric name and tags. A metric like api.request.latency with tags {endpoint, region, customer_tier} creates 1,500 unique time series (100 endpoints × 5 regions × 3 tiers) = 1,500 billable custom metrics. High-cardinality tags like customer_id multiply costs rapidly, which Better Stack's storage-based pricing avoids entirely.
Advanced features include ML-based anomaly detection, sophisticated dashboards combining multiple data types, and Metrics without Limits for querying high-cardinality data (with additional costs). The platform excels at visualization but requires careful tag design to avoid cardinality explosions that Better Stack handles transparently.
Are you currently restricting which tags you add to metrics because of cost concerns? That constraint disappears with Better Stack's volume-based model.
| Metrics Feature | Better Stack | Datadog |
|---|---|---|
| Pricing Model | Data volume based | Per-host + custom metrics |
| Cardinality | No penalty | Exponential cost increase |
| OpenTelemetry Metrics | Included | Charged as premium "custom" |
| High-water Mark Billing | None | Yes (pay peak all month) |
| Container Overage Fees | None | Additional charges possible |
| Query Language | SQL + PromQL | Multiple languages |
Incident management
Better Stack includes on-call scheduling, escalation policies, unlimited phone and SMS alerts, and Slack-native incident management at $29/month per responder. Datadog's incident management is a seat-based add-on; most teams integrate PagerDuty ($49-83/user/month) or OpsGenie for advanced on-call workflows on top of it. Are you currently paying for both Datadog and PagerDuty? That's one of the most common cost stacks Better Stack collapses into a single bill.
Better Stack
Better Stack incident management includes unlimited phone/SMS alerts ($29/month per responder), on-call scheduling, escalation policies, and AI-powered investigation—no additional tools required. Let's start with an overview of how the full incident lifecycle works in Better Stack:
Many teams manage incidents directly in Slack, where they're already collaborating. Here's how Better Stack creates dedicated incident channels and provides investigation tools right in Slack:
Slack/Teams native: As you saw, incidents create dedicated channels with investigation tools built-in, so teams can resolve incidents without leaving Slack.
On-call scheduling is critical for 24/7 operations. Better Stack includes rotation management, timezone-aware schedules, and automatic handoffs. Watch how to set up on-call rotations:
After incidents are resolved, learning from them is crucial. Better Stack automatically generates post-mortems from incident timelines. Here's how automatic and manual post-mortems work:
For enterprise customers requiring sophisticated escalation workflows, Better Stack supports multi-tier policies with time-based rules and metadata filters:
Datadog
Datadog's incident management is solid. You get alerting on metrics, logs, traces, RUM, synthetics, and security events, with ML-based anomaly detection that learns normal behavior without requiring manual thresholds. Some teams still integrate PagerDuty or OpsGenie on top for more advanced on-call scheduling and phone delivery.
Monitoring capabilities are extensive. Create monitors for metrics, logs, traces, RUM, synthetics, and security events with alerts on thresholds, anomalies, forecasts, or composite conditions. ML-based anomaly detection identifies unusual patterns without manual threshold tuning, learning normal behavior and adjusting for seasonal trends.
Incident Management is built into Datadog as a seat-based SKU. Declare incidents from monitor alerts, security signals, or events. The platform provides incident tracking, responder assignment, timeline management, and integration with Slack, Microsoft Teams, PagerDuty, and OpsGenie for notifications and escalation.
SLO tracking helps you focus on user-impacting issues by defining error budgets and alerting when SLOs are at risk. Watchdog automatically surfaces potential issues by analyzing metrics, traces, and logs without configuration.
The integration pattern: While Datadog includes incident management features, you'll often end up integrating PagerDuty ($49-83/user/month) or OpsGenie for advanced on-call scheduling, multi-tier escalation policies, and reliable phone/SMS delivery. This adds $245-415/month for 5 responders on top of Datadog's incident management seats.
Better Stack includes end-to-end incident management (unlimited phone/SMS, on-call scheduling, escalation) at $29/responder/month with no additional tools required.
| Incident feature | Better Stack | Datadog |
|---|---|---|
| Incident Management | Included | Seat-based SKU |
| Phone/SMS Alerts | Unlimited (included) | Via PagerDuty/OpsGenie integration |
| On-call Scheduling | Built-in | Via Datadog On-Call or external tools |
| Incident Channels | Native Slack/Teams | Native Slack/Teams integration |
| Monthly Cost (5 responders) | $145 | Incident seats + optional PagerDuty ($245-415) |
Deployment & integration
Better Stack deploys via a single Helm chart: one eBPF collector runs as a DaemonSet across Kubernetes nodes and automatically discovers services, databases, and HTTP traffic. Datadog deploys via per-host agents plus per-service SDK instrumentation: each Python, Go, Java, Ruby, or Node.js service requires its own tracing library installation and configuration. How many services do you have running right now that still aren't instrumented because nobody got around to it?
Better Stack
Deploy Better Stack's eBPF collector to Kubernetes via Helm chart. The collector runs as a DaemonSet on each node, automatically discovering services, capturing traces, and instrumenting databases—no code changes required. Let's see an overview of how data collection works in Better Stack:
If you're already using OpenTelemetry in your stack, Better Stack integrates natively. Here's how to configure the OpenTelemetry collector to send data to Better Stack:
For log collection, Better Stack supports multiple methods beyond the eBPF collector. Many teams use Vector as a powerful log processing pipeline. Watch how Vector integrates with Better Stack for log shipping and transformation:
Timeline: Deploy collector → automatic discovery → traces and metrics flowing within minutes. If you need to instrument new services quickly without coordinating SDK changes across multiple teams, this matters.
Integrations: Better Stack connects natively to the tools already in your stack: OpenTelemetry collectors, Vector log pipelines, Prometheus exporters, Kubernetes, Docker, PostgreSQL, MySQL, Redis, MongoDB, and Nginx. The MCP server adds a layer most observability platforms don't have yet, letting Claude, Cursor, and other AI assistants query your data directly. Datadog's 750+ integrations cover more ground by count, but Better Stack covers what you actually use.
Datadog: agent-based deployment
Datadog's deployment model centers on installing agents and instrumenting applications. The upfront effort is real, but it does give you precise control over what gets collected and how.
Datadog Agent is a single binary that runs on each host, collecting system metrics, logs, and traces. The agent is mature, well-documented, and supports Linux, Windows, macOS, containers, and serverless environments. Installation is straightforward via package managers or container images.
Language-specific tracing libraries provide deep APM visibility. For Python services: pip install ddtrace, then modify the startup command to ddtrace-run python app.py. Similar approaches exist for Java, Go, Node.js, Ruby, .NET, and PHP.
Challenges with agent-based deployment: Initial time investment (each service needs instrumentation), ongoing maintenance (library updates required), container complexity (misconfiguration can cause 10x cost increases), and multi-language environments where different SDKs have different capabilities.
| Deployment Aspect | Better Stack | Datadog |
|---|---|---|
| Time to Production | Hours | Days to weeks |
| Code Changes Required | Zero (eBPF) | Every service (SDK) |
| Configuration Complexity | Low (single collector) | High (agent + SDK per service) |
| Cost Risk | Low (predictable) | High (10x from misconfiguration) |
| Ongoing Maintenance | None | Library version updates |
User experience & interface
One interface for logs, metrics, and traces. Same query language (SQL or PromQL) across all data. When alerts fire, all context appears together: service map, logs, metrics, traces—no product switching. You can customize your entire workspace to match your needs. Here's how to personalize the Live Tail experience:
Investigation workflow: Alert → Single view shows service map, related logs, metric anomalies, trace examples → Click trace for details. Time to insight: ~30 seconds, 2-3 clicks.
Datadog
Datadog's interface reflects its multi-product architecture with separate sections for Infrastructure, APM, Logs, RUM, and Security. Each product has specialized interfaces optimized for its use case, providing depth but requiring navigation between products during investigations.
Investigation workflow typically involves: Alert fires → Check APM for traces → Switch to Infrastructure for resource metrics → Jump to Logs for error details → Return to APM to correlate traces → Check RUM for user impact. Each transition adds context but interrupts the investigation flow that Better Stack's single interface eliminates. You must remember which product contains which information and translate findings between product-specific query languages. How much of your incident response time is actually spent navigating between products rather than solving the problem?
Dashboards are highly customizable, combining data from all Datadog products with dozens of widget types and extensive configuration options. Template variables make dashboards reusable across environments and services. The Notebook feature combines text, graphs, and data into narrative documents useful for incident post-mortems.
Learning curve extends across weeks as you master each product's interface, query syntax, and navigation patterns. The extensive customization options provide flexibility once configured, but the complexity requires dedicated training compared to Better Stack's straightforward SQL-based approach where you become productive in hours.
| UX Aspect | Better Stack | Datadog |
|---|---|---|
| Query Language | SQL + PromQL (unified) | Different per product |
| Context Switching | None (unified UI) | Constant (4+ products) |
| Investigation Clicks | 2-3 average | 8+ average |
| Onboarding Time | Hours | Weeks of training |
| Alert Context | All data in one view | Switch products manually |
AI SRE and MCP
Both platforms are investing heavily in AI-native workflows, and the gap has narrowed. Better Stack ships an AI SRE that activates autonomously during incidents and an MCP server that's generally available to all customers. Datadog has Bits AI, a broader agentic system covering incident investigation, code fixes, and security triage, plus an MCP server of its own, currently in Preview for allowlisted customers.
Better Stack: AI SRE and MCP server
AI SRE is an AI-powered on-call engineer that activates during incidents. It analyzes your service map, queries logs, reviews recent deployments, and suggests likely root causes, all without you having to prompt it manually. During a 3am incident, this means you're not starting from scratch; you're starting from a hypothesis.
Better Stack MCP server connects your AI assistant (Claude, Cursor, or any MCP-compatible client) directly to your observability data. Instead of copying log snippets into a chat window, your AI assistant can query Better Stack directly, running ClickHouse SQL against your logs, checking who's on-call, acknowledging incidents, or building dashboard charts through natural language.
Setup is straightforward: add the MCP server configuration to your client, authenticate via OAuth or API token, and your AI assistant gains access to your full observability stack:
From there, you can ask questions like "show me all monitors currently down," "who's on-call right now?", "build a query to find HTTP 500 errors in the last hour," or "create a dashboard showing error rates for my API service." The MCP server covers uptime monitoring, incident management, log querying, metrics, dashboards, error tracking, and on-call scheduling.
You can also control what the AI assistant can access: allowlisting specific tools for read-only access, or blocklisting destructive operations like removing dashboards.
Datadog: Bits AI and MCP server
Datadog's AI story is broader than it was a year ago. Bits AI is an agentic system built into the Datadog interface covering three distinct workflows: Bits AI SRE for autonomous alert investigation, Bits AI Dev Agent for automated code fixes, and Bits AI Security Analyst for SIEM triage. These aren't just query assistants: Bits AI SRE, for example, investigates alerts autonomously and delivers reasoned conclusions with investigative context, similar in concept to Better Stack's AI SRE.
Datadog also launched an MCP server, currently in Preview. It connects Cursor, Claude Code, OpenAI Codex, and other MCP-compatible clients directly to your Datadog data. The toolset is substantial: log search and analysis, APM spans and traces, metrics, monitors, incidents, hosts, dashboards, notebooks, RUM events, error tracking, database monitoring query plans, CI pipeline events, and synthetic tests. You can scope which toolsets your AI client can access to keep the context window focused.
Worth noting: the Datadog MCP server is Preview-only, not supported for production use, and requires allowlisting. It's not available to all Datadog customers yet, and pricing post-GA is not yet announced. If you're evaluating MCP as a capability today, Better Stack is the only platform where it's generally available and production-ready.
| AI Capability | Better Stack | Datadog |
|---|---|---|
| AI SRE | Yes (autonomous incident investigation) | Yes (Bits AI SRE) |
| MCP Server | Yes (GA, all customers) | Yes (Preview, allowlisted only) |
| AI Coding Integration | Claude Code + Cursor | Claude Code + Cursor + OpenAI Codex |
| Natural Language Queries | Via MCP in any AI client | Bits AI (within Datadog UI) |
| AI Security Triage | ✗ | Yes (Bits AI Security Analyst) |
| AI Dev Agent | ✗ | Yes (automated code fixes) |
Error tracking
Error tracking surfaces application errors, groups them into issues, and helps you prioritize what to fix. Better Stack built its error tracking to be Sentry-compatible and AI-native; Datadog's is deeply integrated with APM and the rest of its platform.
Better Stack
Better Stack Error Tracking accepts Sentry SDK payloads, meaning you can use Sentry's well-documented SDKs while sending data to Better Stack.
AI-native debugging includes Claude Code and Cursor integration with pre-made prompts that summarize error context. Copy the prompt, paste into your AI coding agent, and resolve issues without manually reading stack traces.
Full trace context shows the complete distributed trace for each error, revealing what requests led to the exception. This integration between error tracking and tracing happens automatically without configuration.
Already using Sentry? Better Stack accepts Sentry SDK payloads directly, so you can migrate without rewriting your instrumentation.
Datadog
Datadog's error tracking is deeply integrated with APM, RUM, and logs. Errors link directly to the traces that caused them, giving full request context alongside the stack trace.
Error analytics aggregate error data across services, showing error rates over time grouped by service or endpoint. You can correlate errors with deployments and identify trends. The platform includes features like suspected causes analysis, auto-assignment to teams, regression detection powered by Watchdog Insights, and custom monitors for new issues.
Integration with traces allows clicking from an error to the full distributed trace, providing context about the request flow that caused the exception. Deployment tracking shows when error rates spike relative to new releases. Source code integration enables linking errors to specific Git commits and IDE integrations.
What differentiates the platforms: Better Stack focuses on AI-native workflows with pre-made debugging prompts for Claude Code and Cursor, treating Sentry SDK as a first-class citizen. Datadog offers error tracking deeply integrated with APM, RUM, and logs, with Sentry SDK as a migration path (recommending their native SDKs for full features). Datadog includes Watchdog Insights for anomaly detection and case management integration, while Better Stack emphasizes unified observability and AI-assisted debugging.
| Error Tracking | Better Stack | Datadog |
|---|---|---|
| Sentry SDK | First-class support | Migration path |
| AI Debugging | Claude Code + Cursor integration | Watchdog Insights for anomalies |
| Trace Context | Automatic | Integrated with APM |
| IDE Integration | Via source maps | Git + IDE integrations |
| Case Management | Escalate to incidents | Native case management integration |
Both platforms handle Sentry SDK payloads. The real difference is workflow: Better Stack leans into AI-assisted debugging, Datadog leans into deep APM integration.
Real user monitoring
RUM is often where observability bills quietly balloon. Datadog's session replay add-on, combined with its per-session RUM pricing, turns frontend visibility into one of the heftiest line items on the invoice. Better Stack's RUM is now live and built directly into the same unified platform as your logs, metrics, traces, and error tracking. No separate product to configure, no cross-product correlation to wire up manually.
For 5M web events and 50,000 session replays per month, Better Stack comes in at approximately $102 versus Datadog's $405, roughly 4x cheaper, with more included by default.
| Provider | Approx. monthly cost |
|---|---|
| Better Stack | $102 |
| PostHog | $175 |
| Sentry | $232 |
| Datadog | $405 |
Assumes 1 Responder license and $0.00150/session replay with Better Stack, European data location, monthly on-demand billing, Datadog's RUM Investigate with the Session Replay add-on, Sentry Business plan, PostHog pricing at $0.0035/recording.
Better Stack: unified RUM
Better Stack RUM captures frontend sessions, JavaScript errors, Core Web Vitals, and user behavior analytics. Because it sits in the same data warehouse as your backend telemetry, frontend events, errors, and traces are all queryable with the same SQL syntax in the same interface. No configuring cross-product correlation. No switching between RUM and APM to understand what a slow page load was actually doing on the backend.
Session replay lets you watch how users interact with your product, with controls to filter by rage clicks, dead clicks, errors, and other frustration signals. Playback runs at 2x speed with automatic pause-skipping so you're watching the signal, not the dead time. Sensitive fields are excluded at the SDK level to keep PII out of recordings.
Website analytics tracks referrers, UTM campaigns, entry and exit pages, locales, screen resolutions, and user agents in real time. You can see whether a traffic spike is coming from ChatGPT, Google, or a marketing campaign, and correlate it directly with backend load.
Web vitals (LCP, CLS, INP) are tracked per URL with alerting when performance degrades, so a slow deployment that tanks your Core Web Vitals shows up as an alert before Google notices.
Product analytics with auto-captured user events and funnel analysis means you can define what matters after the fact. No need to pre-instrument frontend events before you know what questions you'll want to ask.
Error tracking is built in. Session replays link directly to the JavaScript errors and backend traces that occurred during that session. When a user hits a bug, you see the replay, the stack trace, and the distributed trace in one view. The same one-click Claude Code / Cursor prompts that work for backend errors work here too.
Pricing: volume-based, no per-session indexing surprises. $0.00150/session replay, included in the same billing model as your logs and metrics.
Datadog: RUM with per-session costs
Datadog's RUM is one of its strongest products. It captures Core Web Vitals, session replays, frustration signals, and user journey analytics across web and mobile (iOS, Android, React Native, Flutter). The frontend-to-backend correlation is genuinely good: from a slow page load you can click directly into the backend APM trace that caused it.
The catch is pricing. RUM costs $0.15 to $3 per 1,000 sessions depending on the SKU, and session replay adds more on top. For high-traffic applications, RUM becomes one of the larger line items on a Datadog bill. Mobile support (iOS, Android, React Native, Flutter) is a real differentiator Datadog still holds, and if mobile RUM is a core requirement today, that's worth factoring into your evaluation.
| RUM Feature | Better Stack | Datadog |
|---|---|---|
| Availability | Available now | Available now |
| Session Replay | Yes | Yes |
| Core Web Vitals | Yes (LCP, CLS, INP) | Yes (30+ out-of-box metrics) |
| Website Analytics | Yes (referrers, UTM, real-time) | Limited |
| Product Analytics / Funnels | Yes | Yes |
| Mobile Support | Web (mobile coming) | iOS, Android, React Native, Flutter |
| Frontend-to-Backend | Unified (same interface, SQL) | Via RUM + APM correlation |
| Error Tracking | Built-in, linked to replays | Integrated with APM |
| Pricing | ~$102/mo (5M events + 50K replays) | ~$405/mo (same volume) |
The key architectural difference remains: Better Stack shows you the session replay, the JavaScript error, the backend trace, and the infrastructure metrics all in one view with one query language. Datadog's correlation works, but it requires both RUM and APM to be fully instrumented, and you're navigating between products to assemble the picture. If mobile RUM is your primary requirement, Datadog still has broader native SDK coverage. For everything else, Better Stack now covers the full frontend-to-backend story at a fraction of the cost.
Security monitoring
Security monitoring is an area where Datadog has a clear, substantial lead. Better Stack's strengths are in observability. If you need a unified security and observability platform, that distinction matters.
Datadog: Cloud SIEM
Datadog Cloud SIEM is a full security information and event management platform built on top of its log management infrastructure. It is not a bolt-on product: it shares the same data pipeline as Datadog's observability stack, which means security signals correlate directly with APM traces, infrastructure metrics, and logs.
Key capabilities include 800+ out-of-the-box detection rules maintained by Datadog's in-house Security Research team, aligned to the MITRE ATT&CK framework. Bits AI Security Analyst automates threat triage: it investigates SIEM signals autonomously, delivers reasoned conclusions with full investigative context, and reduces the manual work of separating true threats from false positives.
For threat investigation, Datadog provides graph-based views across 15+ months of historical data, risk scoring enriched with Cloud Security context, and entity analytics that let you pivot from a suspicious user or resource directly into logs and telemetry. SOAR workflow automation handles routine remediation with 1,000+ pre-configured actions. Case Management centralizes collaborative investigation across teams.
Onboarding is handled through 1,000+ integrations covering network, identity providers (Okta, Azure AD), endpoints, and SaaS applications. Logs from any source can be normalized to OCSF format and dynamically routed to optimize for security use cases. Datadog also supports simplified migration from legacy SIEM tools.
For teams in security-sensitive industries, Datadog Cloud SIEM is a mature, deeply integrated product that is genuinely difficult to replace.
Better Stack: security posture
Better Stack is SOC 2 Type II compliant and GDPR compliant, with data stored in DIN ISO/IEC 27001-certified data centers. It offers SSO/SAML via Okta, Azure, and Google; AES-256 encryption at rest and TLS in transit; automated backups; and regular third-party penetration testing with reports available to enterprise customers.
Better Stack does not have a SIEM, threat detection, or security monitoring product today. It is not HIPAA compliant. If your security requirements go beyond compliance certifications (threat detection, alert triage, SOAR automation, entity analytics), Datadog is the more complete platform. Does your security team need active threat detection, or do they primarily need a compliant, auditable observability platform? That distinction determines which product fits.
| Security Feature | Better Stack | Datadog |
|---|---|---|
| SOC 2 Type II | ✓ | ✓ |
| GDPR | ✓ | ✓ |
| HIPAA | ✗ | ✓ |
| SSO/SAML | Okta, Azure, Google | ✓ |
| Encryption | AES-256 at rest, TLS in transit | AES-256 at rest, TLS in transit |
| Pen Testing | Regular third-party (reports available) | ✓ |
| Cloud SIEM | ✗ | ✓ (800+ detection rules) |
| Threat Detection | ✗ | ✓ (MITRE ATT&CK aligned) |
| SOAR Automation | ✗ | ✓ (1,000+ actions) |
| AI Threat Triage | ✗ | ✓ (Bits AI Security Analyst) |
| Entity Analytics | ✗ | ✓ |
Status pages & customer communication
When something goes down, your users will find out. The question is whether they find out from you or from Twitter. Status pages are the tool for that, and how they're priced and integrated differs significantly between these two platforms.
Better Stack: built-in status pages
Better Stack Status Pages is built into the platform and syncs automatically with incident management. Watch the overview:
Core capabilities include public and private status pages, custom branding and domains, real-time incident updates automatically synchronized with internal incidents, subscriber notifications (email, SMS, Slack, webhook), scheduled maintenance announcements, and multi-language support.
Advanced features provide custom CSS for complete visual control, password protection or SAML SSO for private pages, service organization using metadata and catalog, automatic incident timeline publishing, and subscriber management with bulk import.
Pricing: $12-208/month for advanced features, included with Better Stack's incident management at no additional platform cost.
Datadog: status pages add-on
Datadog offers Status Pages as part of its Incident Response suite. The platform provides public and internal status pages with component tracking, degradation notices for unplanned incidents, and scheduled maintenance windows.
Features include component hierarchy with impact levels (operational, degraded performance, partial outage, major outage), email subscriptions with double opt-in, custom domain support (status.yourcompany.com), and integration with Datadog's Incident Management for notice publishing.
Limitations compared to Better Stack: Status Pages is a separate SKU requiring additional licensing beyond core Datadog products. No SMS or Slack subscriber notifications (email only). Limited to email subscriptions rather than Better Stack's multi-channel approach. Pricing not publicly disclosed, requires contacting sales for separate status page licensing.
| Status Pages | Better Stack | Datadog |
|---|---|---|
| Availability | Included with platform | Separate SKU (additional cost) |
| Incident Sync | Automatic | Integrated with Incident Management |
| Subscriber Notifications | Email, SMS, Slack, webhook | Email only |
| Custom Branding | Full customization + CSS | Custom domains supported |
| Private Pages | Password, SSO, IP allowlist | Internal (org authentication) |
| Pricing | $12-208/month (transparent) | Separate license (contact sales) |
Enterprise readiness
Should you choose Better Stack or Datadog as your enterprise observability platform? For most enterprise teams, the answer depends on two things: your compliance requirements and whether you need a SIEM. If you're not in a heavily regulated industry and security monitoring isn't a primary driver, Better Stack covers everything else at a fraction of the cost.
Better Stack covers the compliance and access control requirements most enterprise procurement processes need: SOC 2 Type II, GDPR, SSO via Okta/Azure/Google, SCIM provisioning, RBAC, audit logs, and data residency options. It also offers a dedicated Slack channel for support and a named account manager, the kind of direct access you actually use when something breaks.
Datadog has a broader compliance portfolio (HIPAA, FedRAMP, PCI DSS in addition to SOC 2 and GDPR), which matters if you're in healthcare, government, or financial services. Its enterprise support is well-established, with a large professional services team and an extensive partner ecosystem.
The honest difference: if your requirements are standard (SOC 2, GDPR, SSO, RBAC), Better Stack covers them at a fraction of Datadog's cost. If you're in a regulated industry with specific mandates like FedRAMP or HIPAA, Datadog's compliance coverage is currently broader.
| Enterprise Feature | Better Stack | Datadog |
|---|---|---|
| SOC 2 Type II | ✓ | ✓ |
| GDPR | ✓ | ✓ |
| HIPAA | ✗ | ✓ |
| FedRAMP | ✗ | ✓ |
| SSO (SAML/OIDC) | ✓ | ✓ |
| SCIM Provisioning | ✓ | ✓ |
| RBAC | ✓ | ✓ |
| Audit Logs | ✓ | ✓ |
| Data Residency | EU + US regions, optional S3 bucket | US, EU, AP regions |
| Dedicated Support Channel | Slack channel + account manager | Enterprise support tiers |
| SLA | Enterprise SLA available | Enterprise SLA available |
| Self-hosted Data | Optional (your S3 bucket) | Datadog-hosted only |
Final thoughts
So, which platform should you choose? And more specifically, is Better Stack mature enough to replace Datadog for your use case?
For most people evaluating observability platforms in 2026, Better Stack is the more practical choice. You get full-stack observability across logs, metrics, traces, real user monitoring, error tracking, and incident management at roughly one-tenth the cost of an equivalent Datadog deployment. The eBPF collector removes instrumentation overhead. The MCP server connects Claude, Cursor, and other AI assistants directly to your observability data. And the pricing model (volume-based with no cardinality penalties, no span indexing fees, and no high-water mark billing) means costs scale predictably with actual usage.
Datadog remains the right answer in three specific situations: you need code-level CPU profiling via Continuous Profiler; you operate in a regulated industry requiring FedRAMP, HIPAA, or PCI DSS compliance; or you rely on Datadog Cloud SIEM for security monitoring and threat detection. These are real capabilities with real switching costs, and if they apply to your situation, they matter.
If you're spending engineering time optimizing Datadog indexes, tuning sampling rates, or explaining cardinality explosions to finance, that's a signal the platform is working against you. Those hours have a cost that doesn't appear on the Datadog invoice but absolutely appears in your productivity.
Ready to see the difference? Start your free trial or compare pricing to see how much you could save.
-
Datadog vs. New Relic: a side-by-side comparison for 2026
I have deployed, tried and tested Datadog and New Relic, to help you pick the right observability platform.
Comparisons -
10 Best Datadog Alternatives to Consider in 2026
Datadog is one of the most potent and versatile players on the market, but they have their fair share of downsides. The monitoring and observability space is quite competitive, so we will discuss 10 of the best Datadog alternatives and compare their pros and cons to determine which is better suited for your needs.
Comparisons -
Datadog Pricing Gotchas in 2026
Uncover Datadog's hidden pricing traps in 2026: high-water mark billing, custom metrics penalties, and container gotchas. Learn how Better Stack saves you 95% with transparent pricing.
Comparisons -
Datadog vs. Sentry: a side-by-side comparison for 2026
I have deployed, tried and tested Datadog and Sentry, to help you pick the right APM/error tracking tool.
Comparisons